2025-11-04 20:10:06 – Celoštátna štúdia na viac ako 60 000 dospelých Oregónčanoch ukazuje, že život v blízkosti maloobchodných predajní kanabisu je spojený s väčšou tendenciou k častému užívaniu kanabisu, ale s nižšou…
Značka: Health Research News
Štúdia zistila, že medzi mladými ľuďmi, ktorí vapujú, stúpa denná konzumácia a problémy s odvykaním
2025-11-03 16:00:01 – Od roku 2019 celková miera vapovania nikotínu medzi mladými ľuďmi v USA klesla, ale tí, ktorí pokračujú vo vapingu, vykazujú známky zhoršenia závislosti, podľa nového výskumu USC. … Pokračovať…
Neuróny súvisiace s odmenou riadia riskantné rozhodovanie odlišne u samcov a samíc potkanov
2025-11-03 18:00:01 – Niektorí ľudia s psychiatrickými stavmi, vrátane závislosti a poruchy pozornosti s hyperaktivitou, sa snažia ovládať svoje nutkania alebo robiť rozhodnutia v neistote. V spolupráci medzi University of Cambridge a…
Legálne maximá: Tieto nové drogy sú lacné, nebezpečné a sú vzdialené len jedno kliknutie
2025-10-29 15:13:04 – Predstavte si svet, kde si môžete kúpiť rekreačné drogy online a dostať ich poštou. No, tento svet už existuje, a to nielen s jednou alebo dvoma látkami, ale stovkami….
Marketing na sociálnych sieťach s alkoholom: Štúdia zistila, že tínedžeri, ktorí sú vystavení alkoholu, majú o 75 % vyššiu pravdepodobnosť, že nedávno pili
2025-10-29 15:55:04 – Tínedžeri a mladí dospelí, ktorí vo svojich sociálnych médiách vidia propagácie alkoholu, častejšie pijú a pijú, podľa prieskumu Rutgers Health z 31 štúdií, ktoré sledovali prepojenia medzi vystavením sa…
Geografia formuje opioidnú krízu: Štúdia poukazuje na štátne politiky zahŕňajúce „pilulárne“
2025-10-30 15:30:05 – Závažnosť opioidovej krízy v USA sa v celej krajine líšila, čo viedlo k rozsiahlej diskusii o tom, ako a prečo sa rozšírila. … Pokračovať v čítaní:https://medicalxpress.com/news/2025-10-geography-opioid-crisis-state-policies.html Zdroj : medicalxpress.com…
Na Maldivách platí „generačný zákaz“ fajčenia
2025-11-01 11:20:01 – Maldivy začali v sobotu uplatňovať zákaz fajčenia pre každého, kto sa narodil po januári 2007, a stali sa tak jedinou krajinou s generačným zákazom tabaku, uviedlo ministerstvo zdravotníctva. ……
Diéty s vysokým obsahom cukru a masla vedú k zmenám v črevnom mikrobióme spojenom s nadmerným príjmom alkoholu u myší
2025-10-30 17:32:03 – U myší, ktoré prešli z diéty s vysokým obsahom cukru/masla na štandardnú stravu, sa vyvinula silná preferencia alkoholu pred vodou, v štúdii skúmajúcej spojenie medzi gastrointestinálnymi mikroorganizmami a poruchou…
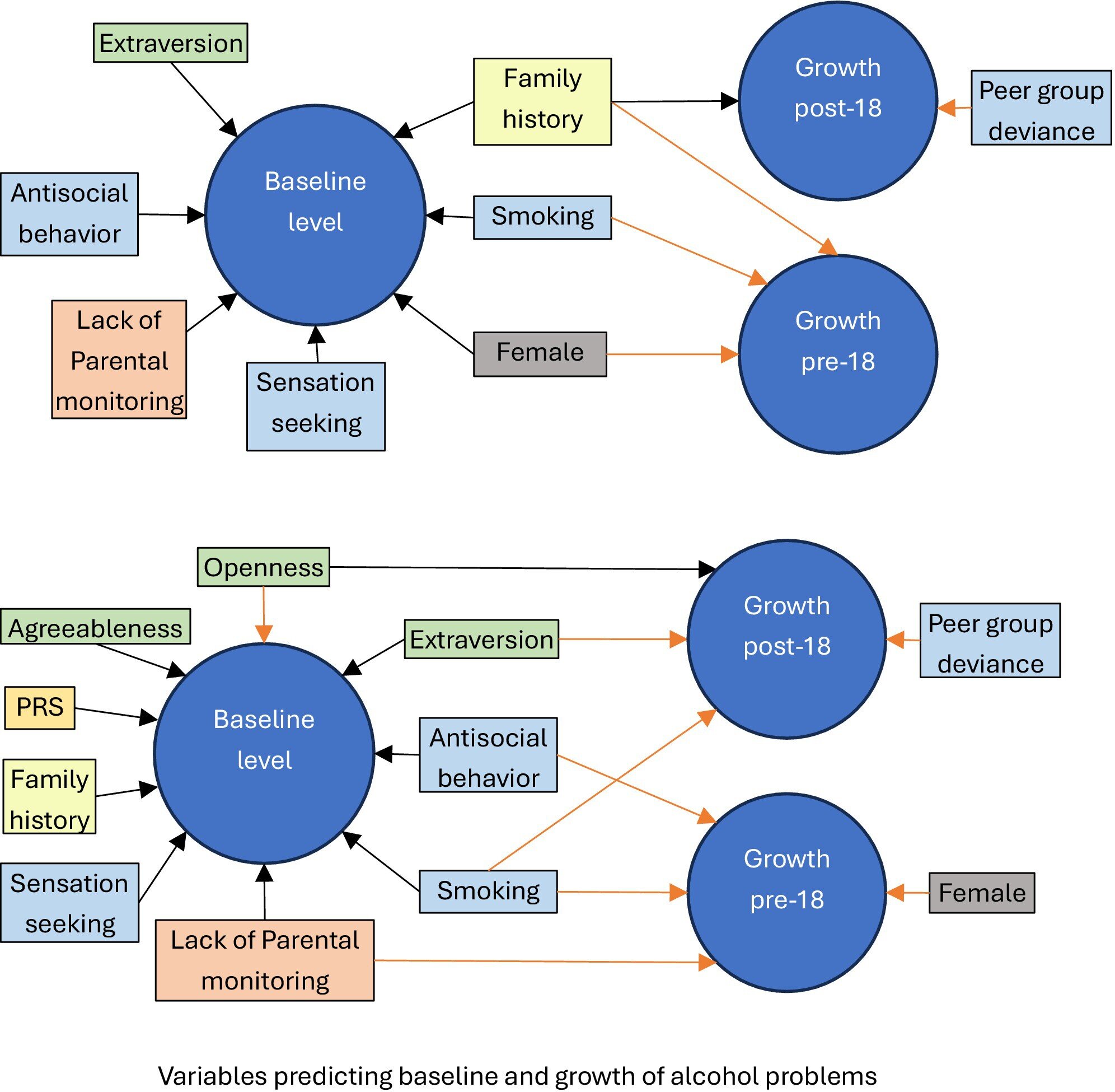
Gény, osobnosť a rodina môžu predpovedať pitie alkoholu u dospievajúcich
2025-10-31 17:10:01 – Skúmanie genetických, rodinných a osobnostných charakteristík môže pomôcť identifikovať tých, ktorí sú vo vysokom riziku pitia a problémov s pitím ako tínedžeri. Štúdia publikovaná v Alcohol: Clinical and Experimental…
Skryté nebezpečenstvá výparov: Štúdia odhaľuje chemikálie, riziká a používanie mladistvými
2025-10-31 01:30:02 – Nedávne testovanie laboratória forenzného toxikologického výskumu Univerzity Virginia Commonwealth odhaľuje skryté nebezpečenstvá výparov a kanabisových produktov, ktoré každý rok používa viac ako milión detí v školskom veku v celej…



